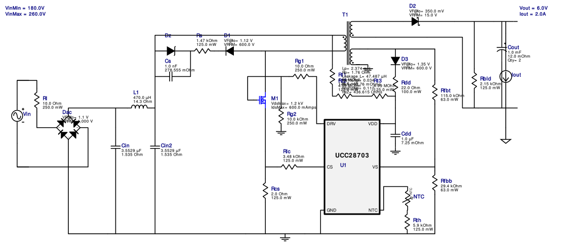
利用 TI设计的软件,只有提供了变压器的如下参数:
Lp= 2.374 mH
Rp= 1.76 Ohm
Leakage_L= 47.487 μH
Ns1toNp= 0.034
Rs1= 12.76 mOhms
Ns2toNp= 0.112
Rs2= 436.615 Ohms
如何确定初级次级已经线径等,
This thread has been locked.
If you have a related question, please click the "Ask a related question" button in the top right corner. The newly created question will be automatically linked to this question.
你好,线径的计算,考虑集肤效应(集肤深度),然后取个电流密度J,运用电流有效值即可算得,谢谢。
你好,如果是自己绕制,最好通过公式计算求得,如果是找人帮忙制作,可以考虑提供上述参数,谢谢。