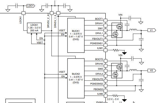
问题1:TPS650841,SWB1和SWB2是否可以短接。
问题2:ExT FB,是否有相信信息说明,目前手里的手册,没有具体的值和应用指南。

This thread has been locked.
If you have a related question, please click the "Ask a related question" button in the top right corner. The newly created question will be automatically linked to this question.
您好
问题1:TPS650841,SWB1和SWB2是否可以短接。

根据逻辑显示SW1和SW2 不能连接在一起
问题2:ExT FB,是否有相信信息说明,目前手里的手册,没有具体的值和应用指南。
EXT是指的外部连接,请参考datasheet对于外部连接的说明。FB是指的VOUTFBX具体请参考。
您好
简单点说,FBOUT1是不是直接短接到buck1 的输出。
Applies only to the Buck1 Controller if programmed for external feedback voltage adjustability ,只有buck1支持这样。所以存在您的疑虑。