Part Number: BQ24610
在单独接入外部电源或者是电池时,PG灯、SATA1和SATA2都不亮。同时接入外部电源和电池时,只有PG灯亮。
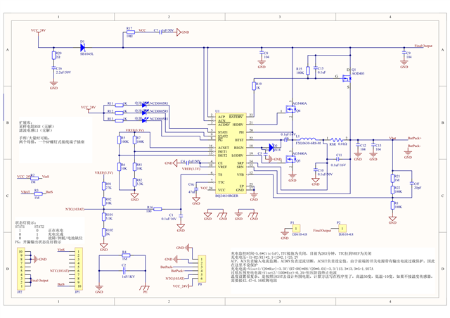
接入电源时除了PG灯不亮,没有其他太大问题,但是只要接入电池,时间一长就会开始烧,主要烧Q5和U1的19-22引脚。
我是根据数据手册设计的,由于部分原件不是很好得到,所以替换了一些元件。有人能帮我检查一下出了什么问题吗

This thread has been locked.
If you have a related question, please click the "Ask a related question" button in the top right corner. The newly created question will be automatically linked to this question.