This thread has been locked.

If you have a related question, please click the "Ask a related question" button in the top right corner. The newly created question will be automatically linked to this question.

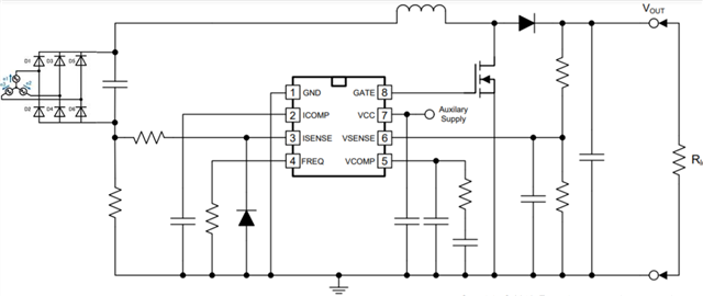
UCC28019A: 用于三相电源的设计手册或者推荐电路

Part Number: UCC28019A
Other Parts Discussed in Thread: UCC28180

请帮忙提供UCC28019A用于三相电源的设计手册或者推荐电路,我可以找到用于三相电源的UCC28180的推荐电路,但很明显其4pin与UCC28019A是不一样的,且电气性能也有区别,因此无法使用。