
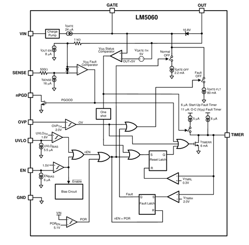
没有理解第一幅图中出现的公式Voffset这个电压是多少?内部框图出现的VDScomparator比较器,只要V+大于或小于V-就行,这个Voffset是0V吗?
This thread has been locked.
If you have a related question, please click the "Ask a related question" button in the top right corner. The newly created question will be automatically linked to this question.