This thread has been locked.

If you have a related question, please click the "Ask a related question" button in the top right corner. The newly created question will be automatically linked to this question.

LM5146: LM5146 根据Webench生成的80V转32V的设计,MOS管烧毁。

Part Number: LM5146

您好!

       我现在需要一款:输入电压80V,输出为32V 15A 的DC-DC开关电源。我使用LM5146来做,设计方案根据Webench Designer来做。焊好后紧紧输出9A,电感出现啸叫,MOS管直接烧毁。

       我之前使用LM5146设计过 48V转43V 15A 和 48V转24V 16A 和 36V转19V 16A 已做小批量,均没有出现上述问题。

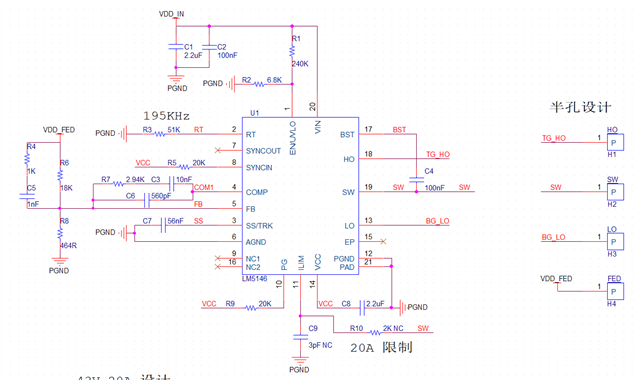
       80V转32V 15A控制板设计图如下:

     

      80V转32V 15A铝基电源板设计图如下:

      

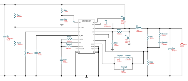
       Webench Designer 生成的设计图如下:

       

      https://webench.ti.com/power-designer/switching-regulator/customize/115?VinMin=78&VinMax=80&O1V=32&O1I=20&base_pn=LM5146&AppType=None&Flavor=None&op_TA=30&origin=pf_panel&lang_chosen=zh-CN&optfactor=3&Topology=Buck&flavor=None&VoltageOption=None