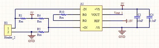
目的:用电桥采集毫伏级电压信号,仪表放大器需要一个1.8V的基准电压
要求:不能有太多的噪声(现在用的稳压芯片有几十毫伏 的噪声)
解决方案:改用串联电压基准
问题:1. 电压基准的方案能否满足要求,会不会还有那么大的噪声?
2. 为何稳压芯片的datasheet中,output noise是uV级别,实际却有几十毫伏这么大?
This thread has been locked.
If you have a related question, please click the "Ask a related question" button in the top right corner. The newly created question will be automatically linked to this question.
目的:用电桥采集毫伏级电压信号,仪表放大器需要一个1.8V的基准电压
要求:不能有太多的噪声(现在用的稳压芯片有几十毫伏 的噪声)
解决方案:改用串联电压基准
问题:1. 电压基准的方案能否满足要求,会不会还有那么大的噪声?
2. 为何稳压芯片的datasheet中,output noise是uV级别,实际却有几十毫伏这么大?