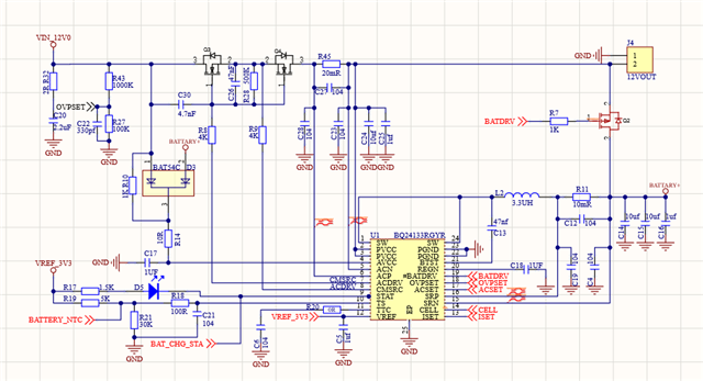
Part Number: BQ24133
| ACP | 11.97 |
| ACN | 11.97 |
| CMSRC | 17.25 |
| ACDRV | 11.69 |
| VREF | 3.289 |
| ISET | 0.404 |
| ACSET | 1.2 |
| AVCC | 11.66 |
| OVPSET | 1.073 |
| TTC | 1.239 |
| TS | 2.629 |
| STAT | 1.348 |
| CELL | 1.07 |
| SRN | 10.5 |
| SRP | 10.45 |
| REGN | 5.99 |
| BTST | 10.14 |
| SW | 10.45 |
| BATDRV | 11.97 |
| PVCC | 11.97 |
你好,12v电压输入,SW脚10.5V,不知道为什么,参考规格书没发现哪不对,除了cell是否还有其它影响sw输出