This thread has been locked.

If you have a related question, please click the "Ask a related question" button in the top right corner. The newly created question will be automatically linked to this question.

LM5171: 从降压电路改成升压,结果出现问题,不知道啥原因

Part Number: LM5171


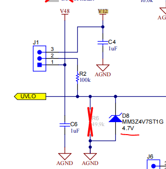
问题:降压电路48伏转12伏(DIR为5伏),输出正常。把样机改成升压电路(按照下图:DIR接地了、UVLO接到48伏这边,其他和降压的接法一样),12伏转48伏,上电前没有短路,输入12伏,上电后输入过流保护,输入被拉低到0伏。又改回降压电路,输出正常。
总结:升压电路有问题,不知道啥原因。升压的UVLO接到12伏这边可以不?

  • 论坛的问题,需要写成英语提问?不能用中文提问?提问后几天会有回复?

  • 您好

    从你描述的情况来看,LM5171在从降压电路改为升压电路时出现了问题,具体表现为输入过流保护触发,输入电压被拉低到0V。这里有几个可能的原因和相应的解决方案,供你参考:

    1. 输入过流保护触发‌:

      • 可能是由于升压电路的负载过大或短路导致的。请检查负载是否正常,以及是否存在短路情况。
      • 另一个可能的原因是输入电源不稳定或电压过低。请确保输入电源能够提供稳定的电压,并且满足LM5171的输入电压要求。
    2. UVLO引脚配置错误‌:

      • UVLO(欠压锁定)引脚用于控制芯片的使能。在升压电路中,UVLO应该连接到较低的输入电压侧(即12V侧),以确保在输入电压低于一定阈值时,芯片能够被关断以保护电路。如果你将UVLO接到了48V侧,可能会导致芯片在输入电压较低时无法正常工作,甚至触发过流保护。
      • 建议将UVLO引脚重新连接到12V侧,并检查相关电路以确保正确配置。
    3. 其他潜在问题‌:

      • 请检查电路中的其他元件是否按照要求正确连接,特别是与升压电路相关的电感、电容等元件。
      • 此外,还需要检查电路的布局和布线是否合理,以避免因布局不当导致的干扰或故障。

    https://www.ti.com.cn/product/cn/LM5171

    官方主页下有设计辅助工具webench,您可以将参数输入,它给您分享官方相关参考设计,你可以参考一下。