Part Number: TPS65632
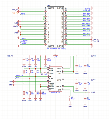
你好,我们在用TPS65632调试G1392FH101这款屏,具体架构如下图
在通过mipi发送命令启动pmic(TPS65632RTER)后,观察到屏非常短暂的亮起,然后熄灭,测量发现TPS65632RTER均无输出。
为了确认问题,我们把ctrl和en用2k电阻上拉,移除屏幕,此时TPS65632输出是有电压的。
在保持上拉的情况下连接屏幕,测量SWP1电感处上电波形,在TPS65632启动10ms后停止开关
此时,原本输出负压的OUTN处有10ms的电压上升,幅值约400mv
并且en脚被拉低。
麻烦帮忙看一下是什么问题,芯片屏幕均更换过,表现是一样的,原理图pcb如下

