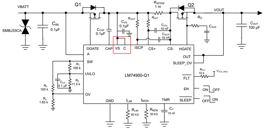
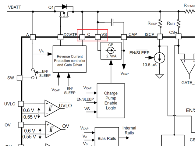
在应用上,C管脚与VS管脚总是接一起,感觉功能重复,难道不能用VS管脚作为二极管阴极吗?同时作为芯片电源,为什么又多用一个C?

This thread has been locked.
If you have a related question, please click the "Ask a related question" button in the top right corner. The newly created question will be automatically linked to this question.
您好,
这两个管脚并不重复,在内部功能和设计目标上存在关键差异,您可以参考芯片16页的“9.2 Functional Block Diagram”
引脚描述在数据手册第四页,
您好,
这两个管脚功能不同,并且内部没有相连,不能只取一个而删掉另一个,
具体功能请结合框图并请查阅数据手册,16页“9.3 Feature Description”部分了解。
www.ti.com.cn/.../lm74900-q1.pdf
另外C管脚可能集成反向保护电路,与电源输入物理隔离可避免故障时损坏核心供电模块。