Other Parts Discussed in Thread: TL431,
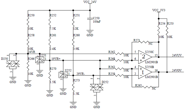
目前用TLA432A芯片做窗口比较器监测输入电压,电路如图。
在调试时发现,当输入电压在门限附近时,芯片TLA432A(U251)的CATHODE引脚会输出周期性脉冲(周期约为4.8ms),而不是预期的稳定的直流电平。
请教这个脉冲时什么原因导致的,怎么解决?
TL431系列芯片用于比较器时,有没有更优的电路推荐?
谢谢。
输入电压由低调高,U251的K极输出波型,即原理图24VR网络波型。(视频及图片)
This thread has been locked.
If you have a related question, please click the "Ask a related question" button in the top right corner. The newly created question will be automatically linked to this question.
您好
目前用TLA432A芯片做窗口比较器监测输入电压,电路如图。
在调试时发现,当输入电压在门限附近时,芯片TLA432A(U251)的CATHODE引脚会输出周期性脉冲(周期约为4.8ms),而不是预期的稳定的直流电平。
请教这个脉冲时什么原因导致的,怎么解决?
根据您提供的资料建议考虑以下几个方面:
根据窗口比较器的工作原理及TLA432A芯片特性,该脉冲现象的原因和解决方案如下:
可能原因:
输入电压在阈值附近微小波动触发比较器反复切换,形成正反馈振荡环路。具体机理:
处理建议:
1、官方的计算过工具辅助匹配参数
https://dev.ti.com/gallery/view/LPVRS/Shunt_Refernce_Design_Calculator_V2/ver/1.0.3
2、官方仿真软件辅助测试验证
https://www.ti.com.cn/tool/cn/PSPICE-FOR-TI
3、官方开发板参考布局
您好。
--
“1、官方的计算过工具辅助匹配参数”这个链接貌似打不开。
--
我们调试了在TLA432的REF引脚和CATHODE引脚,以及TLA432的REF引脚和比较器输出引入反馈,脉冲波型没有消除。
--
另外的可能原因我们再排查一下。
非常感谢。