This thread has been locked.

If you have a related question, please click the "Ask a related question" button in the top right corner. The newly created question will be automatically linked to this question.

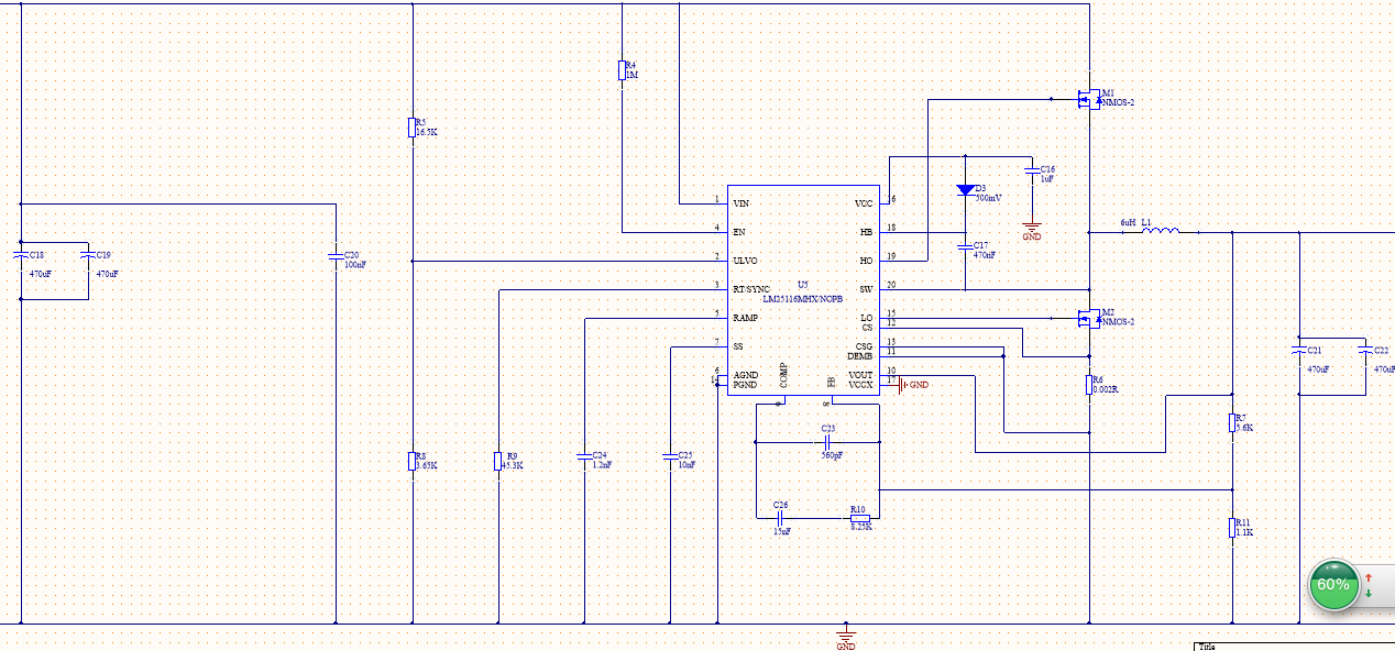
lm25116没有电压输出

电源方案是从TI官网找的    电源输入为24到8.4V   输出为7.4V  20A  电感用的是威盛6.8uh 22A   Nmos用的是AOS6240

接上13V电源时没有输出不知道问题出在哪里

webench_design_4455668_36_559760866.pdf