Other Parts Discussed in Thread: TPS53015

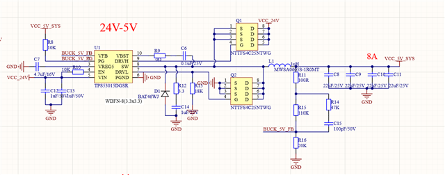
这个是原理图,请问是设计上有缺陷吗
This thread has been locked.
If you have a related question, please click the "Ask a related question" button in the top right corner. The newly created question will be automatically linked to this question.