This thread has been locked.

If you have a related question, please click the "Ask a related question" button in the top right corner. The newly created question will be automatically linked to this question.

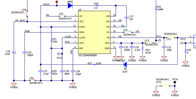
PFCLLCSREVM034: D5作用

Part Number: PFCLLCSREVM034


 在该开发板的原理图中,二极管D5这条路径的作用是什么?