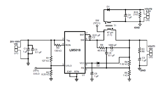
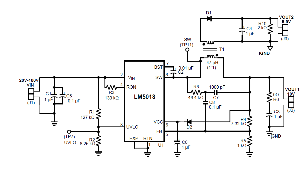
用LM5018MR设计了一个小功率的flybuck,原理图基本和评估版上的一样,但是我的电路却出现了问题。
问题1,正常焊接后,接上VOUT到VCC之间的肖特基二极管D5,上电后空载测试,输入电流很大(24V/0.1A),芯片变得很烫!
问题2,拆掉二极管D5以后,芯片看上去正常工作了,原边输出10V多一点(看上去正常),副边电压却只有3.6V,于是测了下原边的输出纹波,频率只有1~2KHZ(设计的开关频率应该是750KHZ上下)
问题3,买来的LM5018MR/NOPB上面的Logo是NS的,虽然NS被TI收购了,但是参数会不会不同。
原理图如下

