This thread has been locked.

If you have a related question, please click the "Ask a related question" button in the top right corner. The newly created question will be automatically linked to this question.

tps62420其中一路总是被烧坏

Other Parts Discussed in Thread: TPS62420

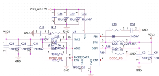
tps62420近期使用过程中老是坏片子,想请帮忙分析下。电路如下:

输入VCC_ARROW为5.5V输入,最近产品经常出现V3V3那一路对地短路故障,万用表测出电阻值10欧,故障几率非常高。而且每次坏的都是3V3这一路,我这一路的负载电流不超过50ma.
请帮忙分析下什么原因会导致这个问题?