Other Parts Discussed in Thread: CDCE913, LP5907
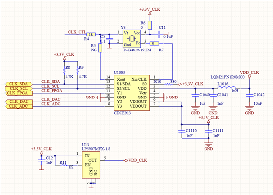
之前是使用AMS1117-ADJ输出的1.8V电压,给CDCE913的3脚VDD供电的,没有任何问题。
本次改板,想用小封装的替代,查到LP5907,使用其固定输出1.8V的型号替代。
实际测试发现其输出竟变为2.42V了。去掉CDCE913,空载电压确实是1.8V,焊上CDCE913就不行了。
板子上还有一颗LP5907,其PCB布局布线比较接近手册推荐,工作正常。但给CDCE913供电这颗因空间小,未能严格按推荐布线做,不知是否此原因引起。
按手册推荐值更换输入输出电容,尝试多种方案,但均未能解决此问题。
请各位帮忙分析下大概原因,提点解决方案,我再多做尝试。不胜感激!
