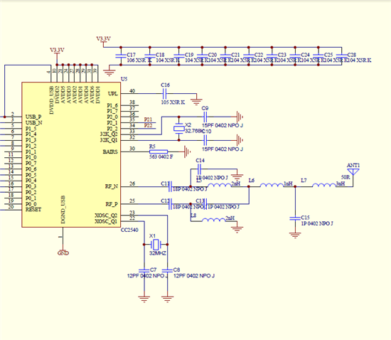
请问各位高手,有没遇到过用CC2540做的蓝牙过不了CE,本人用TI CC2540做的蓝牙,软件测试工具用的是TI官网下载工具,过TUV认证没通过,附上我的原理图和测试报告,请求大家帮忙出出主意怎么改善才能通过认证,在此谢谢大家!
This thread has been locked.
If you have a related question, please click the "Ask a related question" button in the top right corner. The newly created question will be automatically linked to this question.
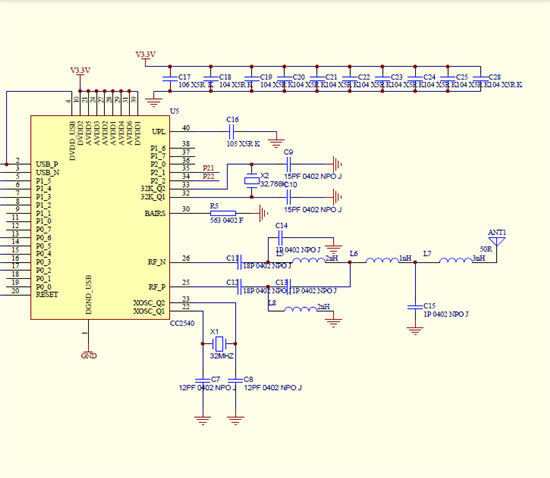
请问各位高手,有没遇到过用CC2540做的蓝牙过不了CE,本人用TI CC2540做的蓝牙,软件测试工具用的是TI官网下载工具,过TUV认证没通过,附上我的原理图和测试报告,请求大家帮忙出出主意怎么改善才能通过认证,在此谢谢大家!
看来是2.4GHz的倍频辐射不过,你的模块加屏蔽罩了吗?
如果加了的话露在屏蔽罩外边的trace有多长呢?太长的话会耦合到上去从而引起辐射不过的。
http://www.ti.com/product/CC2540/toolssoftware
可以看这个。
debugger不行的。
你有测试过传导下的二次谐波吗?
BR. AZ