This thread has been locked.

If you have a related question, please click the "Ask a related question" button in the top right corner. The newly created question will be automatically linked to this question.

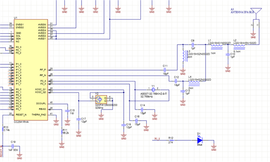
cc2540 32k晶振能否去掉?



1、32k的晶振主要是用来做看门狗或者定时器的吧,是否能去掉?  只用主时钟频率。

2、 数据手册是RF_N串了个电容再并联电感到地,而我下载的一个参考设计是 RF_P引脚,串的电容再并联到地,是否有区别及影响呢?