Other Parts Discussed in Thread: CC2640
你好!
我使用simple_peripheral工程。
在调试中,初始化到
GGS_SetParameter(GGS_DEVICE_NAME_ATT, GAP_DEVICE_NAME_LEN, attDeviceName)后,
系统就陷入了下面中。
Power_idleFunc
PowerCC26XX_standbyPolicy。
初始化失败了。
请问一下,这种要怎么排查具体原因?
This thread has been locked.
If you have a related question, please click the "Ask a related question" button in the top right corner. The newly created question will be automatically linked to this question.
您好,
另外因为您说在官方板子上没有问题,我们建议您为您客制化板子做一个硬件审查。
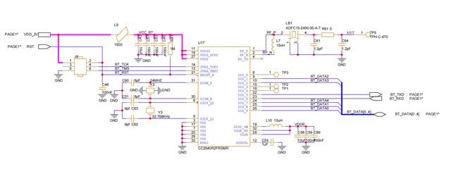
您好,
这个是硬件哪里提供的原理图。请给审核一下
硬件审核的部分您需使用该链接自行申请:https://www.ti.com.cn/tool/cn/SIMPLELINK-2-4GHZ-DESIGN-REVIEWS?keyMatch=%E7%A1%AC%E4%BB%B6%E5%AE%A1%E6%9F%A5
另外我想了解一下,debug的时候,咱们系统时钟是那一个,24M与32.768K是怎么使用?
时钟在debug的时候的使用是看板子跑的程序或者说他进入的状态有关,板子运行到哪个程序部分该用哪个时钟还是那一个。