This thread has been locked.

If you have a related question, please click the "Ask a related question" button in the top right corner. The newly created question will be automatically linked to this question.

CC2640R2F: 原理图审查

Part Number: CC2640R2F

你好!

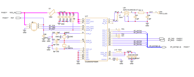
我们硬件设计的原理图如上。目前该硬件使用开发板正常的demo调试时,出现异常。初始化失败。

主要体现在

我使用simple_peripheral工程。

在调试中,初始化到

GGS_SetParameter(GGS_DEVICE_NAME_ATT, GAP_DEVICE_NAME_LEN, attDeviceName)后,

 系统就陷入了下面中。

Power_idleFunc

PowerCC26XX_standbyPolicy。

初始化失败了

  • 麻烦您可以在以下链接申请相应的硬件审核:SIMPLELINK-2-4GHZ-DESIGN-REVIEWS,有专业的硬件工程师帮您查看相应硬件问题。

  • E2E 论坛  我看了一下,这个链接。没有搞清楚,E2E论坛不就是这里吗?硬件设计是指题目吗? 能够在具体一些,我没有搞清楚怎么提问题了。

    谢谢!

  • 您好,是这样的。如果您这边使用的是ti官方的开发板,您这边遇到问题我们这边可以进行问题复现,然后交流解决问题。但是如果是您这边自行设计的硬件电路,我们专门为您提供了硬件审核平台来为您这边专门解决硬件设计问题,谢谢。

    我们硬件设计的原理图如上。目前该硬件使用开发板正常的demo调试时,出现异常。初始化失败。

    正常来讲,ti的开发板如果去进行demo测试是完全没有问题的,就算是遇到了问题我们e2e论坛也可以进行问题复现,但是像是硬件,我们给你推荐了更为专业硬件审核平台,谢谢您的理解,这样可以更好的帮助您这边解决问题,谢谢。