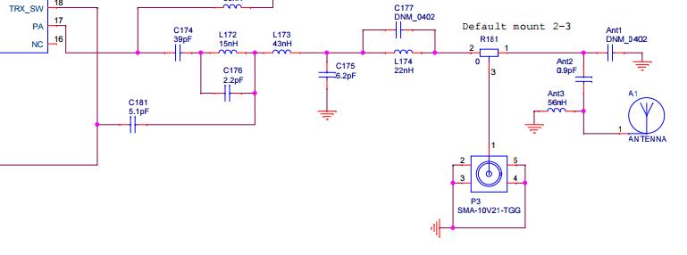
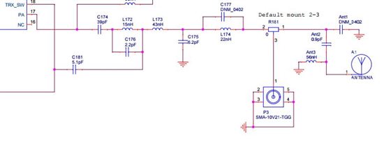
本人用CC1200官方推荐的原理图,设计460MHz无线通信,有几个问题:
第一,17脚出来的功率频谱仪测量有8dBm,但是到天线发射端只有了-30dBm,网络插损怎么会这么大?
第二,就算大道了官方说的14dBm输出功率,那么这个值理论上能无线传输多远距离?
第三,目前及时达到了官方说的14dBm,也无法满足我的功率要求,我想加放大电路,请问有推荐的放大电路配合CC1200使用的吗?
第四,调制后的波形,采用频谱测量,带内有很多的尖脉冲点,请问CC1200的这种输出调制波形是正常的吗?2GFSK调制,500k速率。
