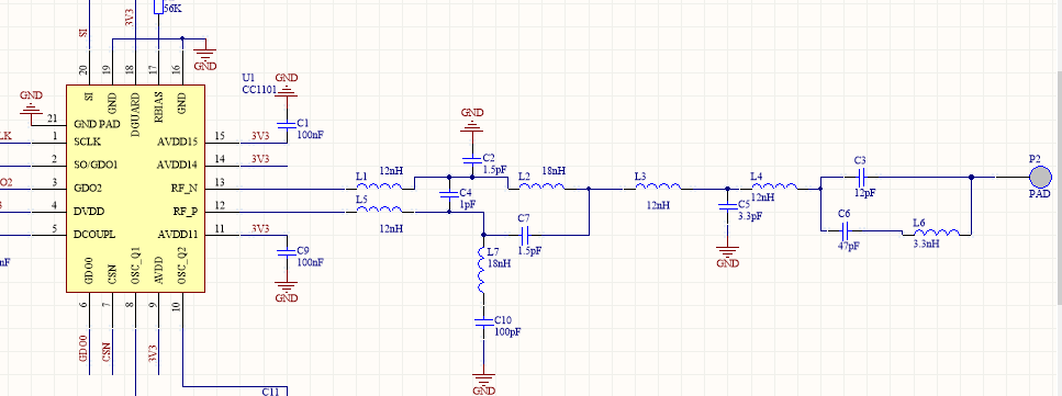
根据ti官网datasheet上的原理图画的915MHZ的RF模块,测试的时候发现发射频率只有880MHZ。后期调试怎么调整RF发射频率到915MHZ,原理图与pcb如下。

This thread has been locked.
If you have a related question, please click the "Ask a related question" button in the top right corner. The newly created question will be automatically linked to this question.
根据ti官网datasheet上的原理图画的915MHZ的RF模块,测试的时候发现发射频率只有880MHZ。后期调试怎么调整RF发射频率到915MHZ,原理图与pcb如下。
