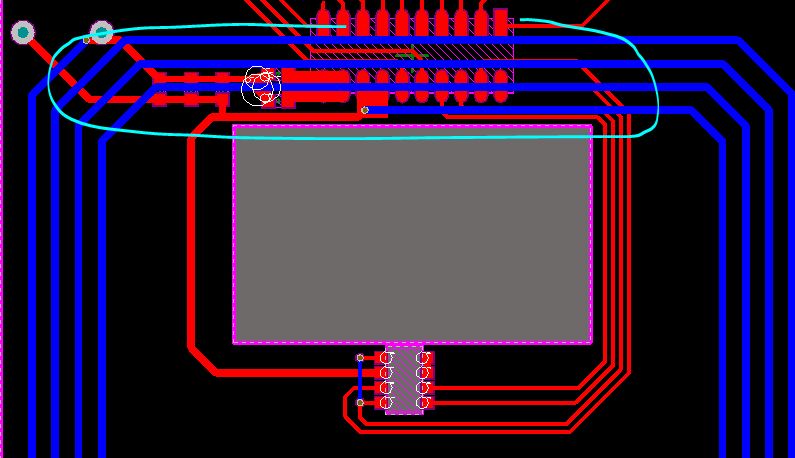
在新产品的设计过程中,由于空间问题,TRF7960芯片和天线分在了不同的PCB上,中间通过1.27mm的排针进行连接,电路图采用官方推荐的电路,
芯片部分电路
接口部分电路
前置面板天线部分电路
天线部分布线PCB
现在碰到的问题是,读卡距离特别的近,只有13mm左右,卡片为同方CPU卡.是我设计的电路有问题还是天线布局有问题,请问官方有推荐的分体天线方案么?
This thread has been locked.
If you have a related question, please click the "Ask a related question" button in the top right corner. The newly created question will be automatically linked to this question.
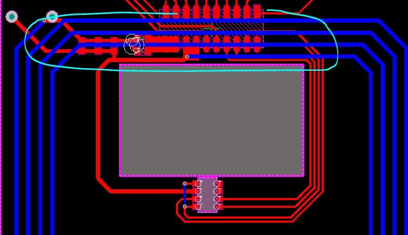
在新产品的设计过程中,由于空间问题,TRF7960芯片和天线分在了不同的PCB上,中间通过1.27mm的排针进行连接,电路图采用官方推荐的电路,
芯片部分电路
接口部分电路
前置面板天线部分电路
天线部分布线PCB
现在碰到的问题是,读卡距离特别的近,只有13mm左右,卡片为同方CPU卡.是我设计的电路有问题还是天线布局有问题,请问官方有推荐的分体天线方案么?