Other Parts Discussed in Thread: CC1190
Hi!all,
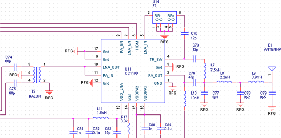
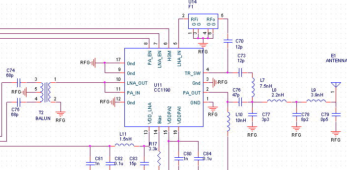
CC1190在使用当中遇到问题,滤波器放置在balun和CC1190之间测试发现带外大信号抑制不够,而后在天线输入端再增加一个滤波器,明显有改善。但是又带来另外一个问题,因为后增加的滤波器同时串接在Rx、TX回路,发射信号衰减增加3个db左右,整个收发链路同时减少6个db,这个损耗是比较大的。因此我想在CC1190的pin5与C70之间插入滤波器,这样只增加RX的损耗而TX不变(如附件所示),请问这样可以吗?如果可以,电路参数有什么变化?或者有更好的方法解决这个问题?滤波器是50欧姆阻抗的。谢谢!
