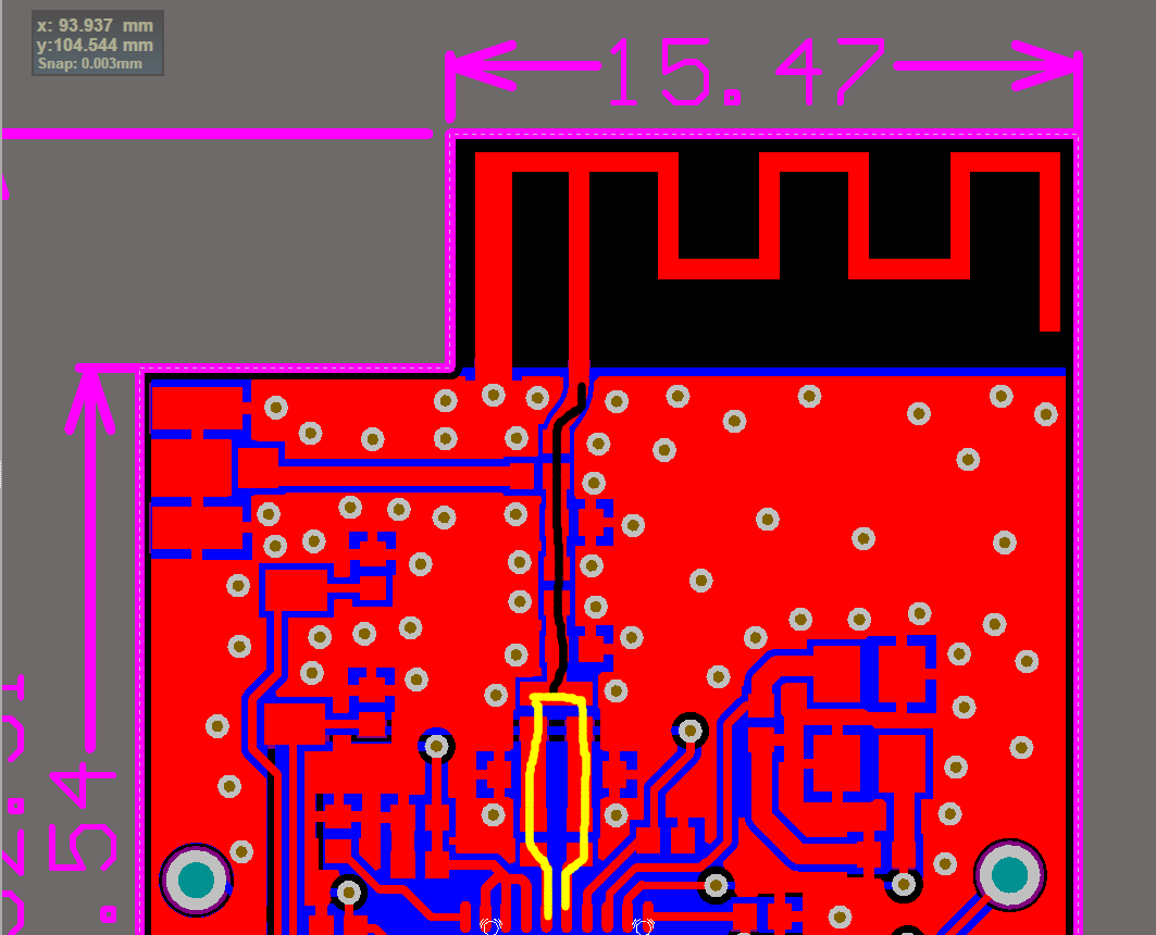
CC2530双面板的RF_N和RF_P引脚出来后,经过一个巴伦电路,然后是一个滤波器。我想做50ohm的阻抗匹配
请问
1、黑色线部分做50阻抗匹配,黄色部分还需要做阻抗匹配么?
2、如果黄色部分做阻抗匹配,单根线做100ohm阻抗匹配,参数设置如下:请问这样可以么?差分线的宽度,和间距是不是太大了?
3、如果巴伦电路不需要做阻抗匹配,电路的功能已经将100ohm换成50ohm,请问:巴伦电路的电感、电容值是否需要根据板子情况更改?巴伦电路的线宽,线距是否有要求?
This thread has been locked.
If you have a related question, please click the "Ask a related question" button in the top right corner. The newly created question will be automatically linked to this question.
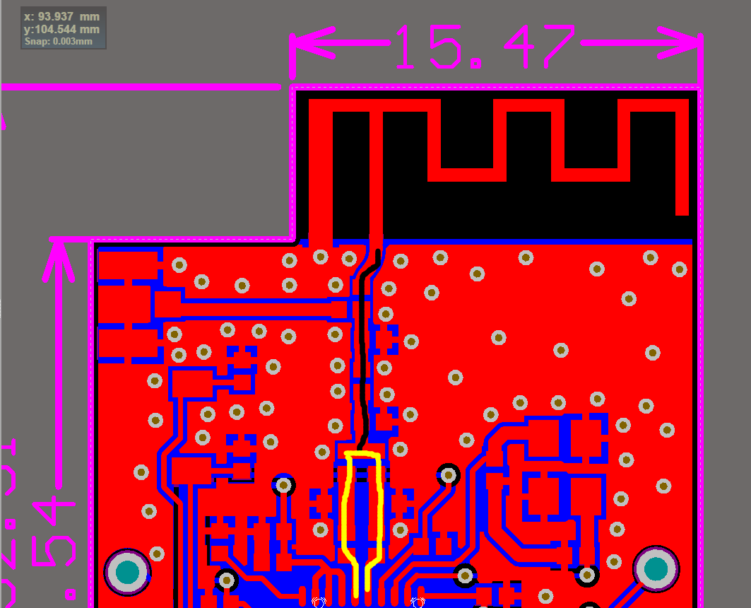
CC2530双面板的RF_N和RF_P引脚出来后,经过一个巴伦电路,然后是一个滤波器。我想做50ohm的阻抗匹配
请问
1、黑色线部分做50阻抗匹配,黄色部分还需要做阻抗匹配么?
2、如果黄色部分做阻抗匹配,单根线做100ohm阻抗匹配,参数设置如下:请问这样可以么?差分线的宽度,和间距是不是太大了?
3、如果巴伦电路不需要做阻抗匹配,电路的功能已经将100ohm换成50ohm,请问:巴伦电路的电感、电容值是否需要根据板子情况更改?巴伦电路的线宽,线距是否有要求?
我一般给客户的建议都是LPF/matching/balun部分都不要调整的。因为这部分整体设计,往芯片方向并没有50ohm的参考平面。
要调匹配就是在LPF电路到天线段做。