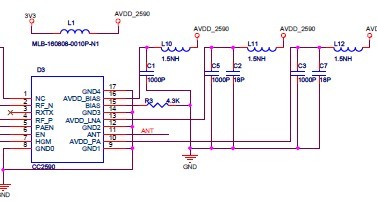
我们原理图中CC2590 10,13脚滤波如下:
跟TI的“CC85XX headset reference design 1_3_SCHEMATIC.pdf ”(下图),不同:
不知我们这样的滤波是否可以?TI参考设计中的CC2590 Pin10/13电源滤波是低通滤波吧。大致的截至频率是多少?
我们的电源是USB---R1173D001D---AVDD。R1173D001D是一个LDO。其手册我也附上。
谢谢!
This thread has been locked.
If you have a related question, please click the "Ask a related question" button in the top right corner. The newly created question will be automatically linked to this question.
我们原理图中CC2590 10,13脚滤波如下:
跟TI的“CC85XX headset reference design 1_3_SCHEMATIC.pdf ”(下图),不同: