This thread has been locked.

If you have a related question, please click the "Ask a related question" button in the top right corner. The newly created question will be automatically linked to this question.

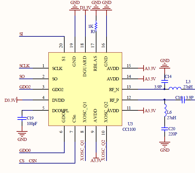
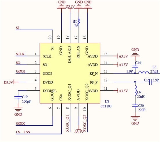
cc1101 DCOUPL 引脚电压大于1.8V ,在1.8~3.3V之间波动

Other Parts Discussed in Thread: CC1101

RT,

cc1101 DCOUPL 引脚电压大于1.8V ,在1.8~3.3V之间波动。其他引脚电压正常,请问是什么问题呢?