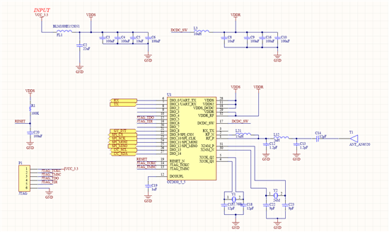
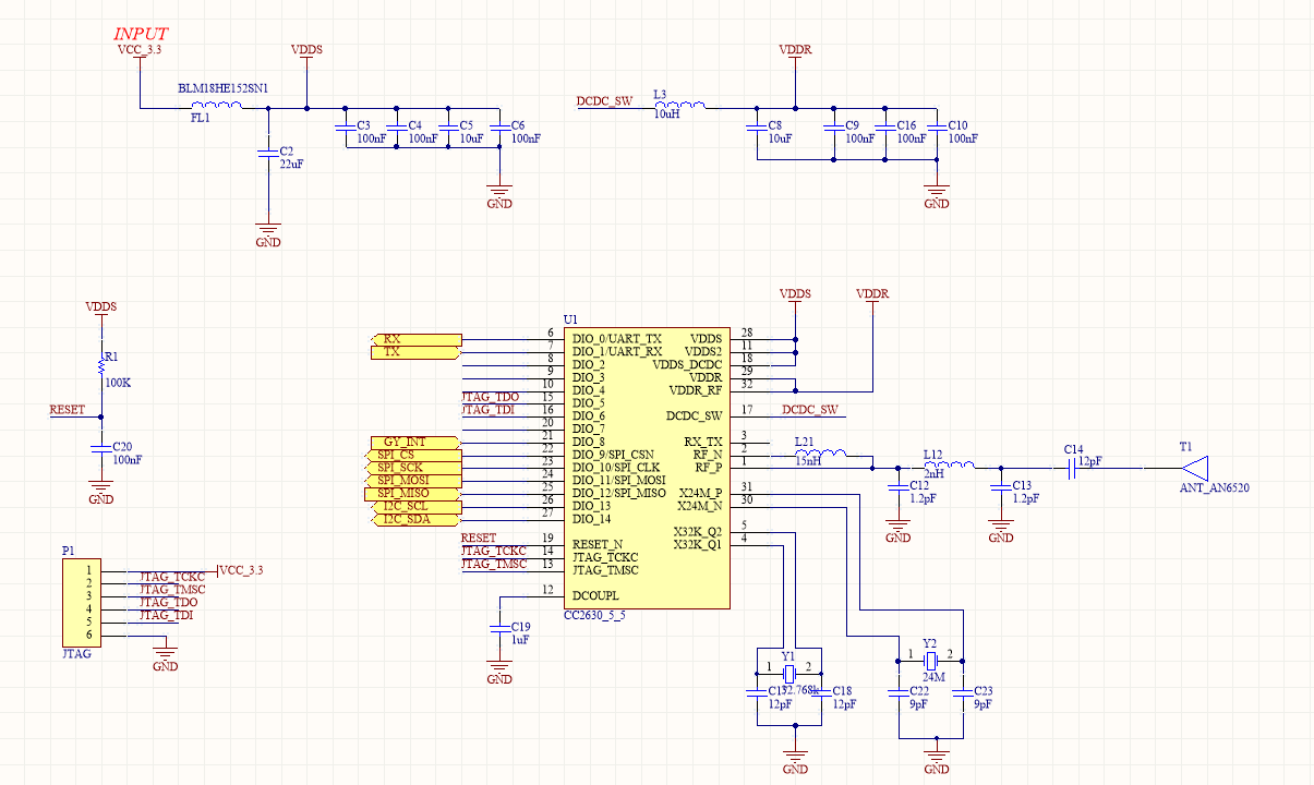
最近使用CC2630 RHB芯片做了快板子,电路参考的TI官方图,如下所示,使用的arm通用下载器jlinkV8, 但是,无法识别芯片,用Flash Programmer 2也检测不到芯片。测试了,芯片供电正常。有做过的朋友给个建议是哪里的问题,还是电路图画的不对?
Flash Programmer 2检测不出芯片,显示空白,在keil里面也识别不出芯片
This thread has been locked.
If you have a related question, please click the "Ask a related question" button in the top right corner. The newly created question will be automatically linked to this question.
最近使用CC2630 RHB芯片做了快板子,电路参考的TI官方图,如下所示,使用的arm通用下载器jlinkV8, 但是,无法识别芯片,用Flash Programmer 2也检测不到芯片。测试了,芯片供电正常。有做过的朋友给个建议是哪里的问题,还是电路图画的不对?
Flash Programmer 2检测不出芯片,显示空白,在keil里面也识别不出芯片
您好,谢谢!CC2630应该是可以使用jlink下载的呀,Flash Programmer 2不支持jlink,那在keil里面应该能识别出芯片吧,我在keil里面也识别不出芯片,有知道问题么?