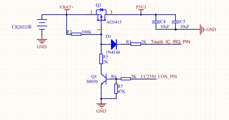
用CC2530的一个引脚来控制其电源的通断。
CC2530上电后,该引脚置高电平,维持供电。 8秒后,引脚置低,断开电源, CC2530上的电源电压开始下降,触发BOD,复位, 又将该引脚置高了,导致无法关断电源。
CC2530能关掉BOD吗,怎么设置? 如果不能关掉BOD,还有其他办法吗?
This thread has been locked.
If you have a related question, please click the "Ask a related question" button in the top right corner. The newly created question will be automatically linked to this question.
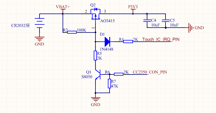
用CC2530的一个引脚来控制其电源的通断。
CC2530上电后,该引脚置高电平,维持供电。 8秒后,引脚置低,断开电源, CC2530上的电源电压开始下降,触发BOD,复位, 又将该引脚置高了,导致无法关断电源。
CC2530能关掉BOD吗,怎么设置? 如果不能关掉BOD,还有其他办法吗?