如题:我的一个2.4G芯片+CC2591,2591是TI上申请的样品,现在MCU和2.4G芯片通信正常,我下载了测试载波的程序,但是2591没有任何输出(在频谱分析仪上看不到任何一个凸起的波形,一直是一条平线)。
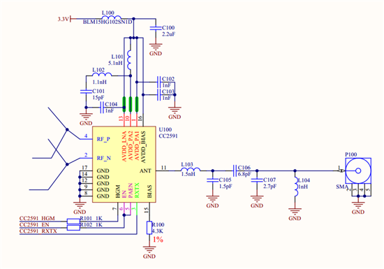
CC2591的连接及各个参数如下:
1、1、10、13、16脚电压为3.3V
2、HGM、EN=PAEN、RXTX均为2.2V
3、BIAS脚电压为0.08V
4、2、4脚电压为1.9V
5、1、10、13脚的Tline参考了TI官方swrc171设计,即CC2530+CC2591的例子,但是发现这3脚的布线没有什么特殊,不知这三个Tline怎么画呢?【2层,1.0mm PCB下】
2591的接法按照手册接的,现在这个芯片不工作,哪里出问题了呢?

