This thread has been locked.

If you have a related question, please click the "Ask a related question" button in the top right corner. The newly created question will be automatically linked to this question.

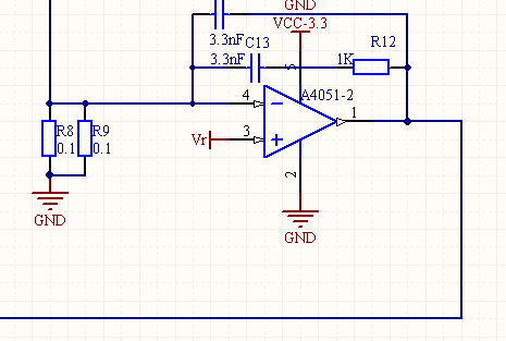
求解,负反馈运放一直输出电源电压,什么原因,如何解决



如图

 运放输出端连接到驱动IC的FB,控制输出电压,但电路上电后,运放始终输出3.3V 导致输出电压完全不对
把运放取消掉,输出电压正常,找不出运放电路哪里不对,求解!