Part Number: OPA659
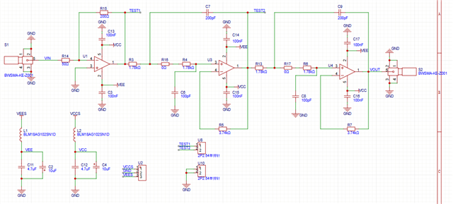
您好,这是我的tina仿真图,输入是一个幅度为-100mV、脉宽为180ns、周期为5us的负脉冲VG2。我想搭建电路将信号的脉宽展宽成左右对称的准高斯波形。第一级运放反相放大10倍;第二、三级运放
Sallen-Key滤波器,每一级有两对RC将信号时间展宽,提供两对共轭复数极点;第四级提供一个实数极点。可以观察到仿真图也是符合预期的,VG2先反相放大10倍成VF2,再时间展宽VF3、VF4,最后成形为左右对称的准高斯波形VF5.


但是我做的实物电路结果不那么理想,实际波形是准高斯,但是输入输出信号不是线性的。我只保留前三级做个实物,在无输入的时候输出就有干扰。能给我一些建议吗?
这是我的实物电路,运放电源的退耦电容是每一级都要加吗?还是共用一个


