Part Number: OPA552
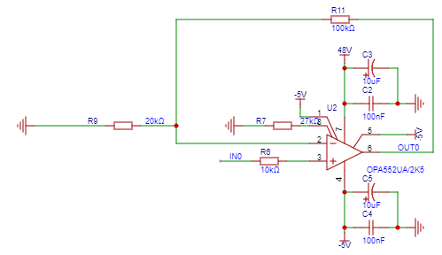
目前在使用OPA552时出现以下问题,正端7脚供电48V,1,4,5引脚供电-5V,万用表量测两个供电电压都有,应用为同相端输入负反馈放大6倍,但是在同相端给一个正电压信号时,输出为-4V,分析是-5V到输出端的一个管压降,请问有哪些原因会出现这个问题,请帮忙解答处理下问题,谢谢!
This thread has been locked.
If you have a related question, please click the "Ask a related question" button in the top right corner. The newly created question will be automatically linked to this question.
Part Number: OPA552
目前在使用OPA552时出现以下问题,正端7脚供电48V,1,4,5引脚供电-5V,万用表量测两个供电电压都有,应用为同相端输入负反馈放大6倍,但是在同相端给一个正电压信号时,输出为-4V,分析是-5V到输出端的一个管压降,请问有哪些原因会出现这个问题,请帮忙解答处理下问题,谢谢!
补充一点,就是运放的输出一直是大概-4V,相当于VS-端减一个管压降的电压值
您好,
原理图没看出啥问题,如果芯片没问题,请检查电路设计。
您使用的型号请参考数据手册第3页“8-Pin SOIC ”
OPA55x High-Voltage, High-Current Operational Amplifiers datasheet (Rev. B)