Other Parts Discussed in Thread: OPA350
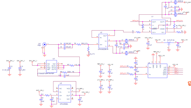
图中为IEPE 信号调理电路,使用OPA392 运放,在运放前端+/-10V 交流iepe 信号衰减为1/4 ,发现此电路会产生低频脉动干扰,如在PCBA上方手扇动空气,信号输出产生脉动低频干扰,为啥?如果将R5/R6 :300K/100K 改为30k/10K, 噪声干扰基本降低很多,这是为啥? (ipex 端:输入电阻要求300k设计)

您好
您能描述一下“低频脉动干扰“吗? 有什么好处? 趋势? 脉冲宽度? 连续还是间歇? 示波器照片? 输入是否开路? 短路? 是否连接到传感器? 您是否在运算放大器的输出引脚上看到了脉冲、或者在信号链中看到的距离更远? OPA392 中没有任何内容应该产生任何低频重复脉冲。 它使用传统的 N 和 P 轨到轨输入级(无斩波器或电荷泵)。 脉冲是否与系统中的任何其他活动同时发生? 当时电源上是否有任何瞬态? 我会考虑 24V 电源...因为如果输入未连接、会导致电流源击穿、所以有任何噪声。 输入级的阻抗相当高 (~100k)。 输入布线是否经过屏蔽或暴露? 分压电阻器 R5 和 R6 是否在输入端附近? 还是靠近放大器? 输入连接器和放大器之间的总布线长度是多少? C4 和 C9 采用什么类型的 10uF 电容器? 陶瓷电容器可以是微音器电容器、如果振动、承受应力或受到影响、则其作用类似于梯形麦克风。 我猜是输入端的电容式或电感式拾取器。 降低阻抗会使拾取衰减。 手波可能是一个线索、好像您已接地、可能会无意中屏蔽噪声或将噪声传导至电路中。 尝试以下操作:获取示波器和裸示波器探头、示波器设置为最低灵敏度 (~2-5mV/Div)、时基设置为您设置的任何值以查看脉冲、将示波器探头在电路上方 1cm 处波形以查看是否可以检测脉冲以及脉冲可能来自何处。 此外、环顾周围的环境、看看是否存在任何外部噪声发生器。
您好
如果移除/断开电流源,会发生什么?
我想知道是否有足够的漏电流导致电流源尝试启动然后失败(flub-flub),但这需要非常漏的10uF电容。但是,您可能会在25V的电容器上放置24V的电压,因此可能会出现一些直流泄漏(10uF的电容器实际上应该是50V或更高的电容器)。.
如果10uF的电容器实际上是极化的(钽或电解),并且“+”侧朝向放大器,则电容器在反向偏置时可能会有非常高的泄漏。
通风实际上要么产生电荷,改变信号源的耦合电容。某处有一个暴露的高阻抗节点。整个电流源电路也与输入端相连,因此如果没有很好的屏蔽或保护,它也会像拾取器一样工作。
试着用手指四处摸索——触摸各种IC和盖子(不导电)的顶部,看看噪音是否在一个特定的敏感区域发生了变化。
您好
除了Paul的评论外,您可能需要在R5 300k电阻器上添加1pF,以补偿3.5pF共模输入电容。
为了确保OPA350在100nf负载下稳定运行,您需要1ohm ESR或Riso ESR - 见下文。
此外,为了防止由于输入电阻和电容之间的失配导致输入共模信号转换为差分信号,输入差分电容应至少比共模电容高10倍 - 见下文。
