LMP7721: Input bias current has increased

Part Number: LMP7721

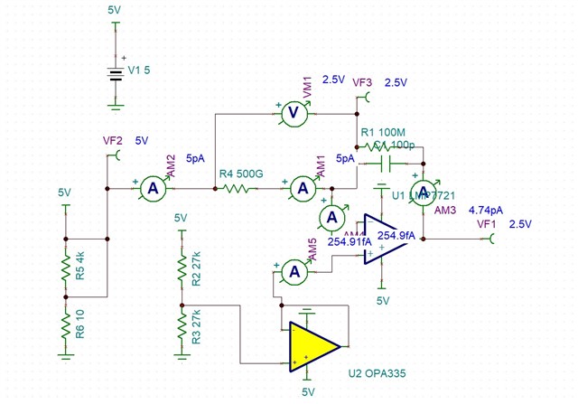
Why does the input bias current increase when the LMP7721 is powered by a single 5V and the input common-mode voltage shifts by 2.5V?

  • 已经收到了您的案例,调查需要些时间,感谢您的耐心等待。

  • I believe the change in input bias current is due to the shift in input common mode causing the current flowing into the input ESD block of the model to change.

  •  Thank you for your response. I saw in the manual that the input bias current does not change with the change of common mode voltage. Why is this?

  • By definition, the input common-mode resistance is Rin_cm = change_Vcm / change_IB.  Thus, for IB not to change at all would require infinite Rin,

    However, as you look at Fig 1 above, for 0<Vcm<3V  IB changes by only 3fA, which means that the Rin_cm = 3V/3fA = 10^15 or quadrillion ohms (1,000 Tera-ohm).  Thus, for all practical purposes Rin_cm is pretty close to infinity and by the same token IB hardly changes.  
    Having said that, within 2V of positive rail  (Vcm>3V on 5V supply) IB increases due to limitations of the bootstrapped circuitry keeping voltage across ESD diodes close to zero  - as reverse-bias voltage across ESD diode increases, this results in the increase of leakage current, thus higher IB (see sudden IB roll-off above 3V input common-mode voltage).