Part Number: LMH5401
Other Parts Discussed in Thread: THS4303
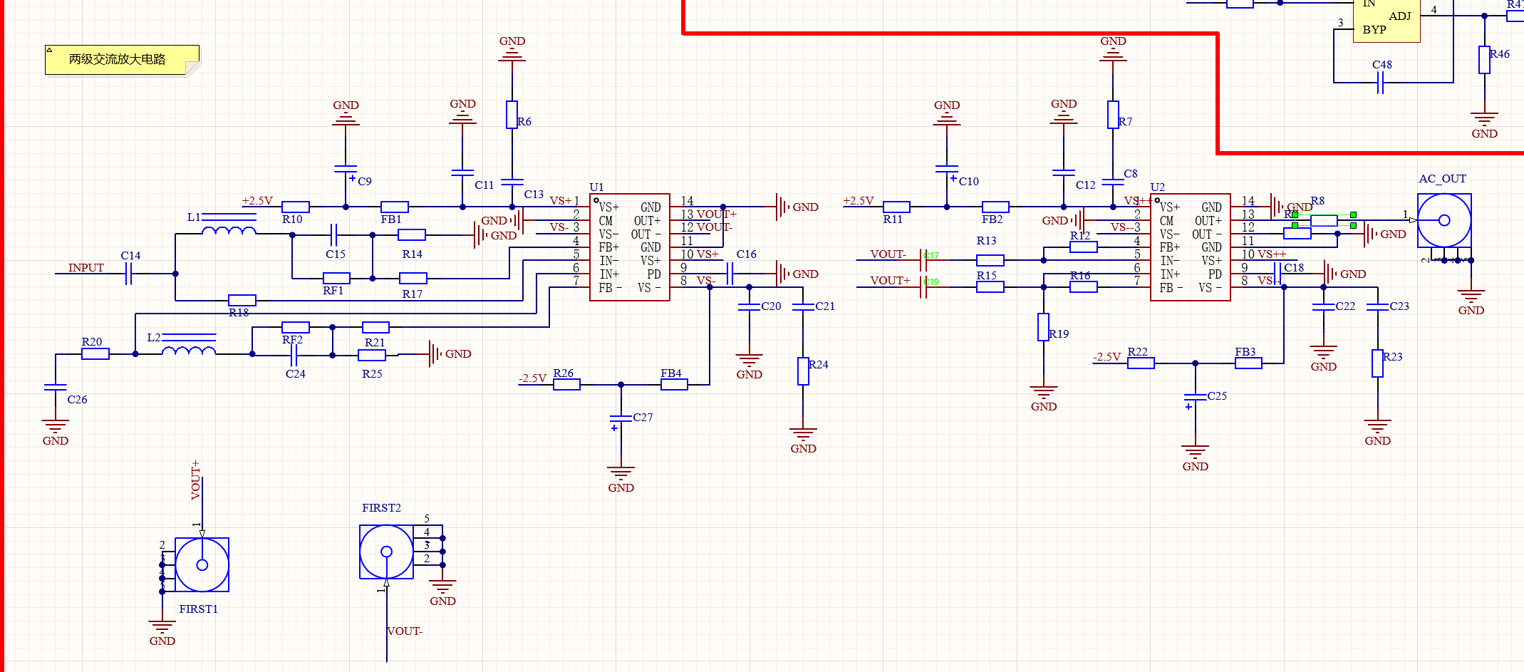
急急急!老师们,麻烦请教一下,使用LMH5401设计了两级放大光电探测器,仿真通过了,投板回来测试,发现测不到信号:只通电,示波器显示10mV白噪声;加光之后(调制信号是800M-2V),示波器显示15mV-800M噪声,可能是什么原因呀,应该从什么角度考虑呢(备注:确认电源供电没问题)
下面是仿真结构,仿真结果以及原理图:


This thread has been locked.
If you have a related question, please click the "Ask a related question" button in the top right corner. The newly created question will be automatically linked to this question.
我会看看你为第一台设备在反馈网络中安装的LC滤波器。我认为,在某些频率下,这可能会打开回路并导致振荡,这在Pspice模型中没有很好地建模。您应该坚持使用数据表中为设备推荐的相同反馈,并将过滤器与设备的输入串联放置在反馈回路之外。
十分感谢您的回复,我意识到这画中结构无法实现我想要的效果。第一级与第二级放大倍数相差不大,可能导致非常高的噪声,造成信噪比极差。按照我的设计,是AC-1.5G,但是实际上200M都是没有信号的,1M左右是有信号的。我现在有个新的想法,将第二级替换为THS4303,并且第一级LMH5401不设计成TIA放大,而是在信号进入LMH5401之前用50Ω对地电阻将其转换成电压信号并且将LMH5401设计成电压放大,请问这样是否可行呢