This thread has been locked.

If you have a related question, please click the "Ask a related question" button in the top right corner. The newly created question will be automatically linked to this question.

OPA694作高通滤波器遇到一些问题

Other Parts Discussed in Thread: OPA694

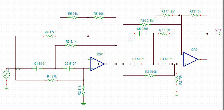
用filter solutions设计了一个通带大约40M开始,20MHz衰减约为50dB的高通滤波器,用理想运放仿真的电路图和频率特性如上。

但是将理想运放换成OPA694,结果就非常不理想,如下图。

各位大神求解决方法或者建议一些合适的运放芯片。

非常感谢!!!

  • 亲;你的电阻值普遍偏高了数个数量级。由于实际器件有阻抗匹配和寄生参数影响,需要用较低值的电阻做输入反馈,最大值不能超过2.5k。建议重新按此要求重新仿真一下。