Part Number: OPA37
Other Parts Discussed in Thread: OPA211, INA333
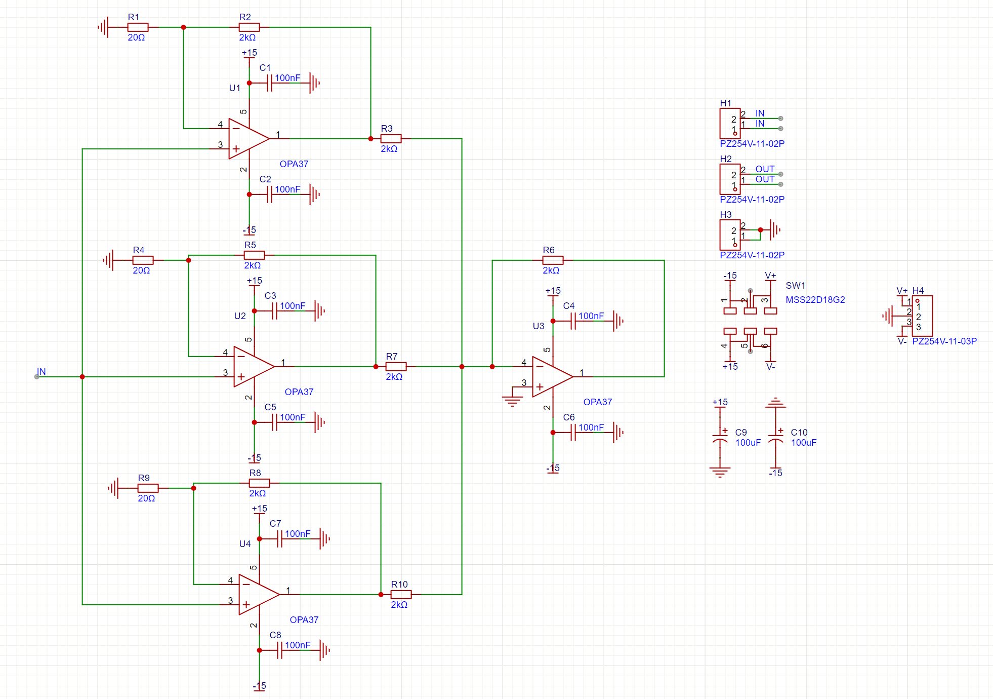
您好,我想测试OPA37数据手册中的并联运放构成的放大器,请帮我检查PCB布局有没有问题,感谢您!
,


This thread has been locked.
If you have a related question, please click the "Ask a related question" button in the top right corner. The newly created question will be automatically linked to this question.
您好
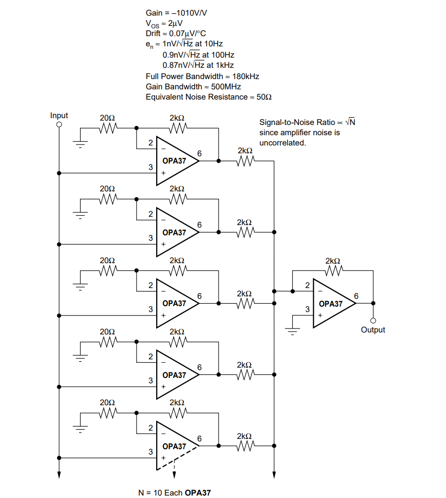
你的电路看起来不错(没有明显的问题)。然而,这种应用电路的原因是将OPA37上的噪声进行平均,使噪声低得多。平均噪声由en=en_OPA37/sqrt(N)给出,其中N是正在进行的平均次数。编写应用程序说明时的想法是,OPA37是一种最先进的低噪声放大器,获得更好噪声的唯一方法是平均降低OPA37噪声。OPA37是一个4.5nV/rtHz运算放大器。这是一个出色的噪声规格,但现代放大器的噪声低至1.1nV/rtHz。如果你平均3次,你会把噪音降低到4.5nV/rtHz/sqrt(3)=2.6nV/rtHz。OPA211的平均值为1.1nV/rtHz。如果你想获得最低的噪音,你可以将这种方法应用于OPA211这样的设备。该方法适用于任何放大器。以下是我为INA333撰写的一篇论文的链接(见第18页)。您的电路没有任何问题。上述评论只是背景,可能有助于您进一步优化噪音。
article17-noise10-Instrumentation Amplifier Noise-Mar 2010.pdf\