Part Number: OPA2348
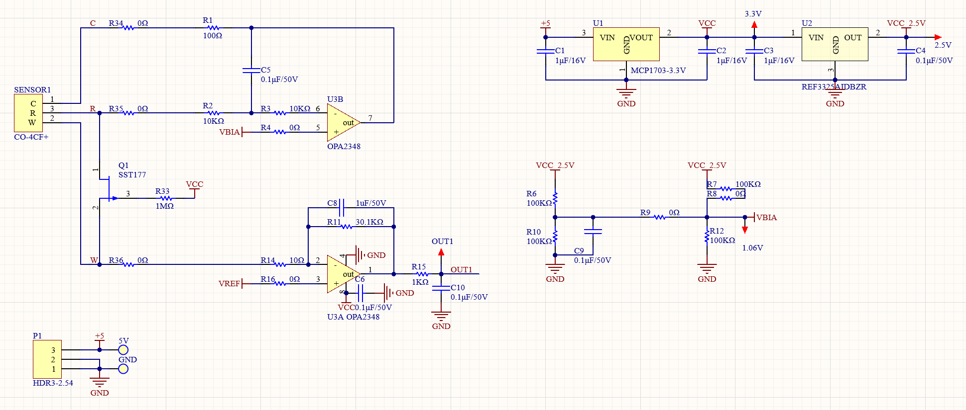
你好,我目前在一个气体检测仪的产品硬件调试中碰到了一个让人费解的问题。我使用的是带偏置电压的电化学气体传感器,信号调理电路使用的是标准的电化学传感器信号调理电路,放大器使用的是 OPA2348,电路原理图如下。通过调整 R6,R7,R8,R9,R10,R12的配置,来调整电路去适配偏压和非偏压的电化学传感器。
1.当 R9 焊接,R7,R8,R12 不焊接时,电路适配非偏压传感器,这时使用非偏压传感器或者偏压传感器,此时电路偏置电压为 1.25V,通电后 TIA 输出电压波形是稳定的 1.25V ;
2.当 R9 不焊接,通过 R6,R10 分压到1.25V给到 TIA 偏置,通过 R7,R8,R12分压到1.06V,给到电化学传感器恒电位电路偏置(由于该偏压传感器手册规定的偏压值为0.19V),此时通电后, TIA 输出会先稳定几秒,然后就会出现一个 50Hz 的正弦波叠加。
目前我尝试通过减小补偿电容 C8 的容值,对电路输出波形进行优化,但是优化效果有限,尝试从 1pF,12pF,33pF,47pF,100pF,470pF,1nF,100nF,1μF,均没有办法消除。
同样的电路原理图,之前量产的一个产品的 PCB 上面直接插上该传感器, TIA 输出信号是稳定的直流波形,但是目前这款产品的 PCB 上面始终会存在 50Hz 的波动。
以下是电路原理图以及测到的 50Hz 波形图


