Part Number: TLV9001
Other Parts Discussed in Thread: AMC1311

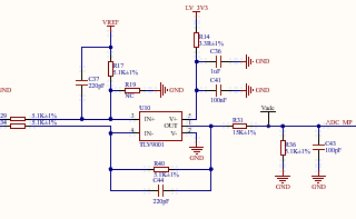
如上图,运算放大器使用单电源供电,V-=0V,V+=3.3V;前级接的是AMC1311的差分信号,AMC1311的VDD1上电会相对于VDD2(与TLV9001的V+是一个电源)有延迟;所以电路上电时,一段时间内(应该在1s内)AMC1311处于fail-safe output 状态,此时TLV9001d的同相输入端输入电压VIN+=0.19V,反相输入端输入电压VIN-=2.79V;如果使用的是双电源供电,Vout会输出负压,但是我这里是单电源供电,Vout只能输出最小值(≈0V);导致VIN+与VIN-不相等,请问这种情况下会不会损坏运算放大器TLV9001?会不会影响运算放大器TLV9001的其他参数导致不可逆的影响?如果有影响,请问电路上需要怎么样去优化?