Part Number: AMC1350
Other Parts Discussed in Thread: TLV6001

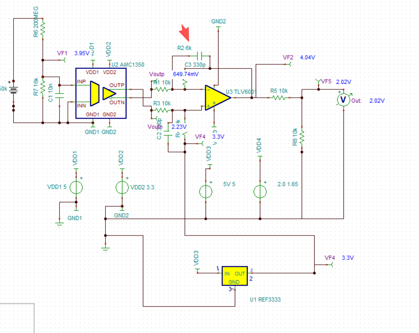
我为了验证电路进行了tina工具的仿真 当我的TLV6001 反相端接入10K 与应用手册一直 我的输出 应该为 3.95*0.4+vref(3.3)=4.88,这时仿真是正确的,但是当我的反向端变为了 6K时,我希望让输出的值放大0.6倍 应该为 3.95*0.4*0.6 +vref(3.3) = 4.25 与 4.04 的值相差很多,这个电路不是可以调节R2的值来改变 运放的输出比例吗!无论我换成6k还是8k 都与输出计算值不符,请问我应该怎么做呢
