Part Number: INA326
Other Parts Discussed in Thread: OPA335

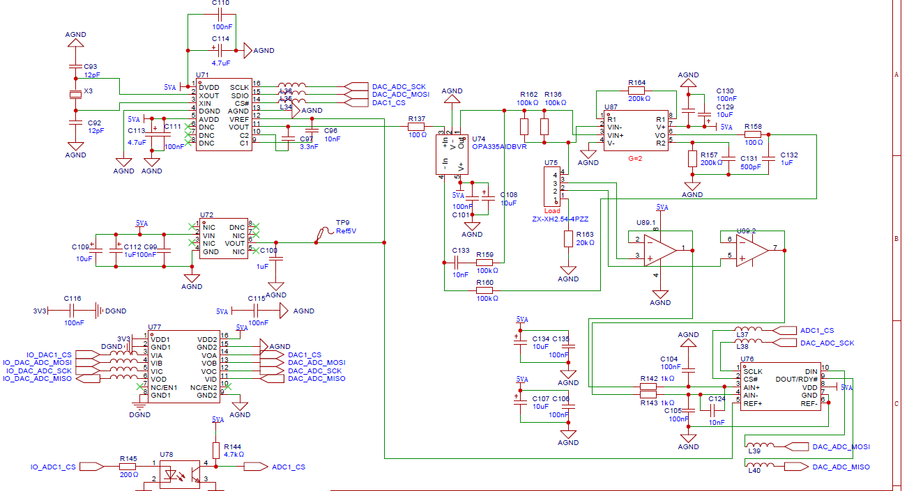
U71芯片:DAC1220E 。U87芯片:INA326EA
问题:U71输出1V电压,理论上恒流源应该输出10uA
现在U71输出电压固定1V左右变。负载电阻接在U75处,负载电阻20K时,测量输出电流为10.5uA,负载电阻变成120K时候,测量恒流输出电流为10.0uA,现在不知道是什么原因造成,恒流源输出电流,怎么因负载变化,恒流电流偏差这么大
This thread has been locked.
If you have a related question, please click the "Ask a related question" button in the top right corner. The newly created question will be automatically linked to this question.
您好,
对于像这样的电路,您应该预期在负载增加时最大输出电流会下降,但不会降到您看到的那个水平。
作为参考,slau507.pdf的第6.5节提到最大输出电流取决于OPA335的输出接近Vs+的情况。
然而,根据您提供的原理图,这应该在大约450kΩ左右。

您是否如上所示在负载电阻增加时看到输出电流下降,还是看到其他的情况?