Part Number: THS3091
Other Parts Discussed in Thread: AMC1350,

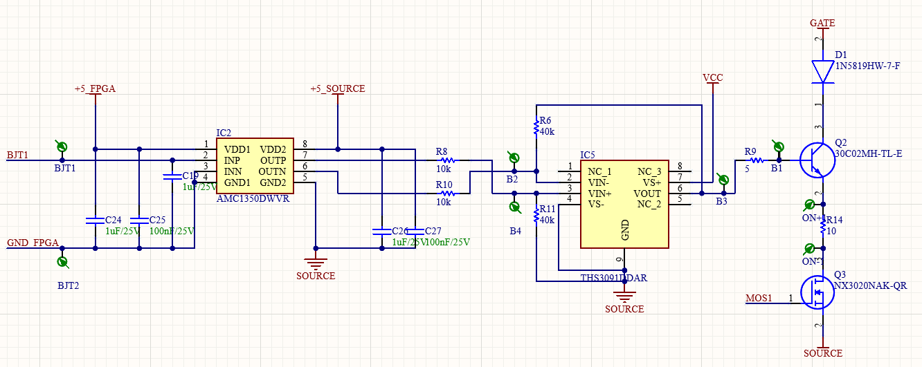
通过DAC输出直流电压至AMC1350,AMC1350为隔离放大器,将信号固定缩小为输入的0.4倍,再将信号通过THS3091搭建的运放电路将信号放大为原来的4倍去驱动BJT的基级,现在AMC1350输出信号是正确的,但是经过THS3091输出的信号一直不正确,THS3091根据输入信号的不同,每次放大倍数处于10到30倍的范围的某个值,我通过拆下R9,将THS3091后级电路断开,仍然会出现这种情况,原理图入上图所示,请问是电路设计还是哪里存在问题,另外THS3091能否驱动BJT也就是三极管,谢谢!