Part Number: INA821
Other Parts Discussed in Thread: INA826
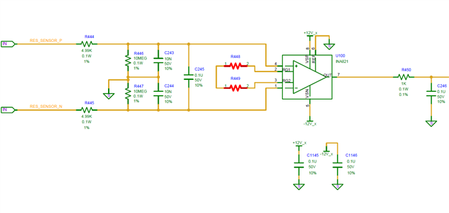
The application scenario of INA821 is as follows: the voltage across a resistive temperature sensor is pre-amplified by a preamplifier with a gain of 65 times, and then transmitted over a 30-meter cable to the INA821. The schematic is shown in the figure1.

When using multi-channel sampling, oscillation appears at the input of the INA821 as shown in Figure 2. When the series resistor, originally 4.99 kΩ, is changed to 0 Ω, the oscillation disappears and the sampling returns to normal.

Please help analyze the cause of this phenomenon and suggest the correct solution.
Thanks
Wang Yan

