This thread has been locked.

If you have a related question, please click the "Ask a related question" button in the top right corner. The newly created question will be automatically linked to this question.

TL3016的问题

Other Parts Discussed in Thread: TL3016, OPA657, LM2903

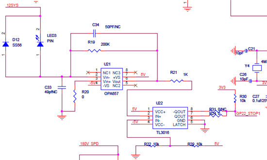
TI FAE,你们好,我现在硅pin光电二极管接受激光,OPA657接受后,然后用TL3016做比较器,比较后给MCU,现在出现问题,我放上电路图,及波形图

第一张原理图,U22是TL3016.

第二个图,channel 1是TL3016的正相,channel 2是负相

第三张图,channel 1是正相,channel 2是out

我的问题是为什么我的光电信号接入正相,负相也能量测到光电信号呢,电路图有什么问题?怎么改?

感谢