This thread has been locked.

If you have a related question, please click the "Ask a related question" button in the top right corner. The newly created question will be automatically linked to this question.

VCA821的AGC 的问题

Other Parts Discussed in Thread: VCA821

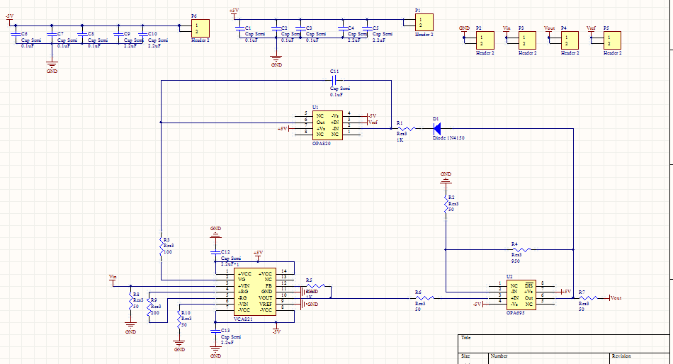
我做的VCA821给出的AGC电路,给的信号50mV,频率10kHz,出来的波形奇奇怪怪的,有78MHz。请问这是什么原因,自激了吗?还有,图中的Vref是干什么的?

以下是我的原理图和PCB,能否给出一些修改意见