This thread has been locked.

If you have a related question, please click the "Ask a related question" button in the top right corner. The newly created question will be automatically linked to this question.

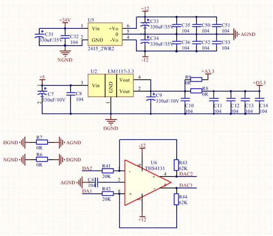
这个差分放大器是自激了吗?

Other Parts Discussed in Thread: THS4131

我用如下电路。
我想把两路DA产生的两个信号经这个差分放大器放大。IC:THS4131

这THS4131空载也要消耗32mA 左右的电流,发热严重。
当然,当有信号输入的时候,它是可以放大信号的。
请问是这是什么原因?怎解决?
谢谢!!