Other Parts Discussed in Thread: VCA810, PGA281
各位麻烦请教个问题:
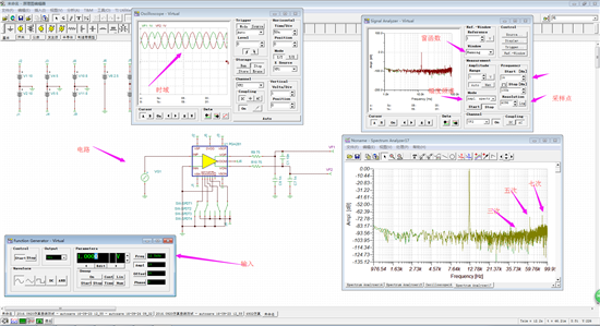
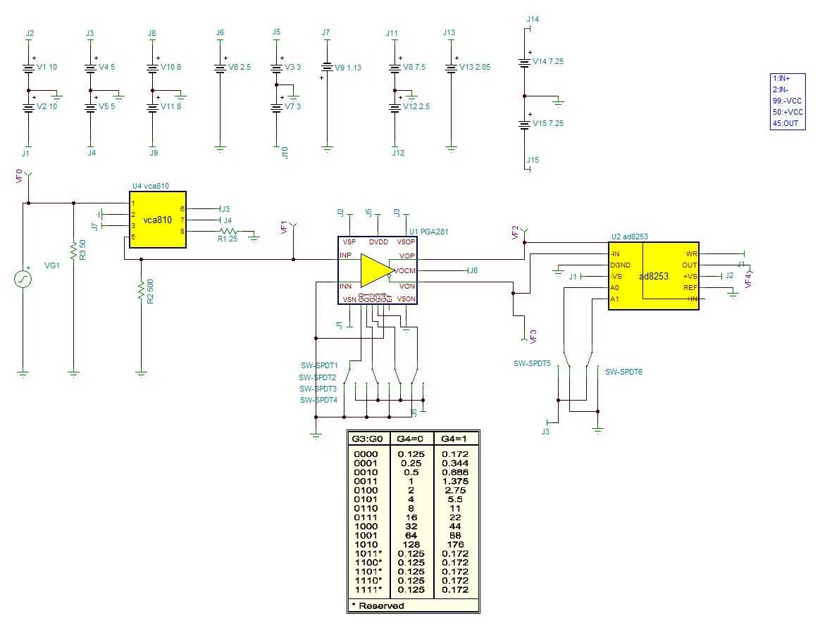
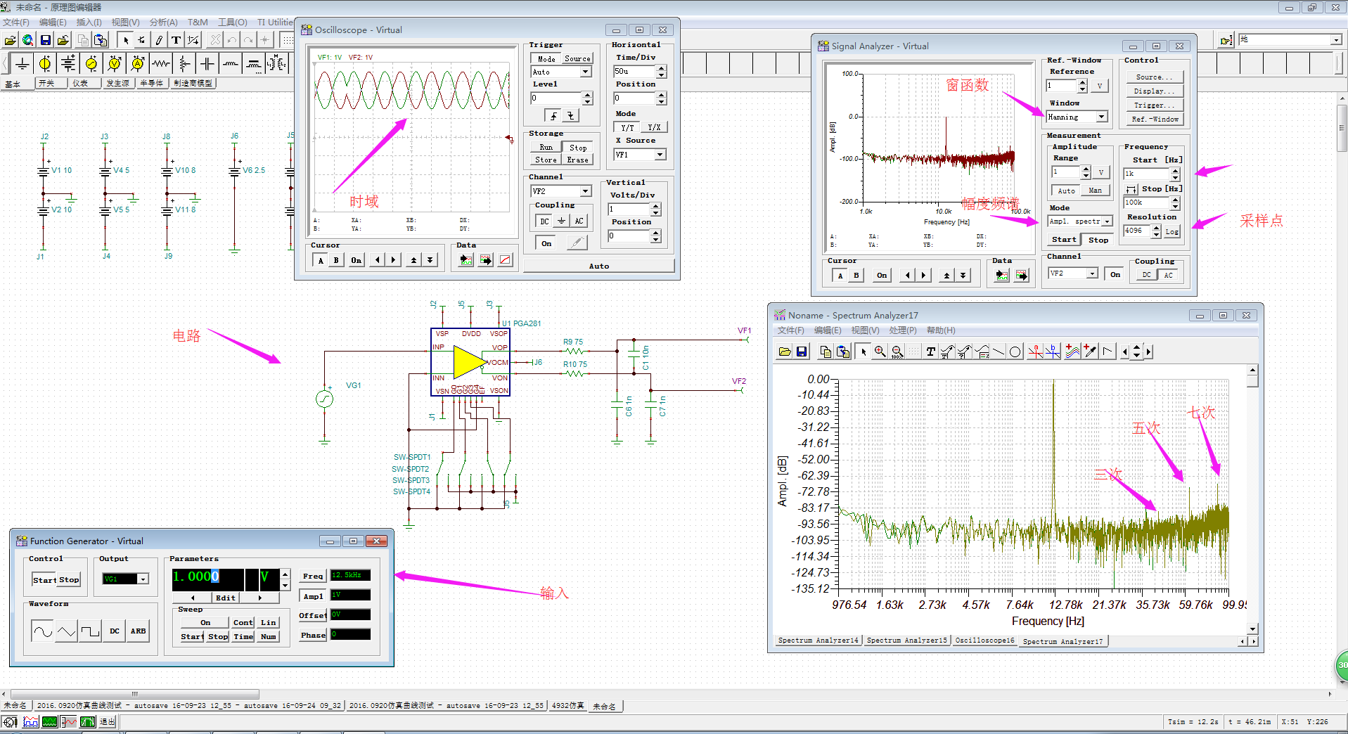
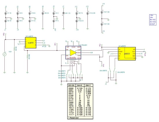
问题是围绕放大器噪声,我在对程控增益放大器VCA810做实验时发现他的数据手册上写的在最大增益下的输出噪声为272.3nv/根号hz(如下面第一幅图片),我想把这个换算为dbm,我在ti的大课堂上看到一个转换公式(如下面第二幅图片),但是在转换时我对里面的带宽不知道如何确定,如果按照数据手册的带宽计算我发现完全不对(如下图3),麻烦大神求解!!!
第一幅图片
第二幅图片
第三幅图片
此外我这样大概计算可不可以:
希望得到帮助。。
我对有开环增益的OPA放大器进行计算就可以,但是像VCA810的带宽太大了,没办法算,是不是加个低通选出来一段啊???












